We’re overhauling Dgraph’s docs to make them clearer and more approachable. If
you notice any issues during this transition or have suggestions, please
let us know.
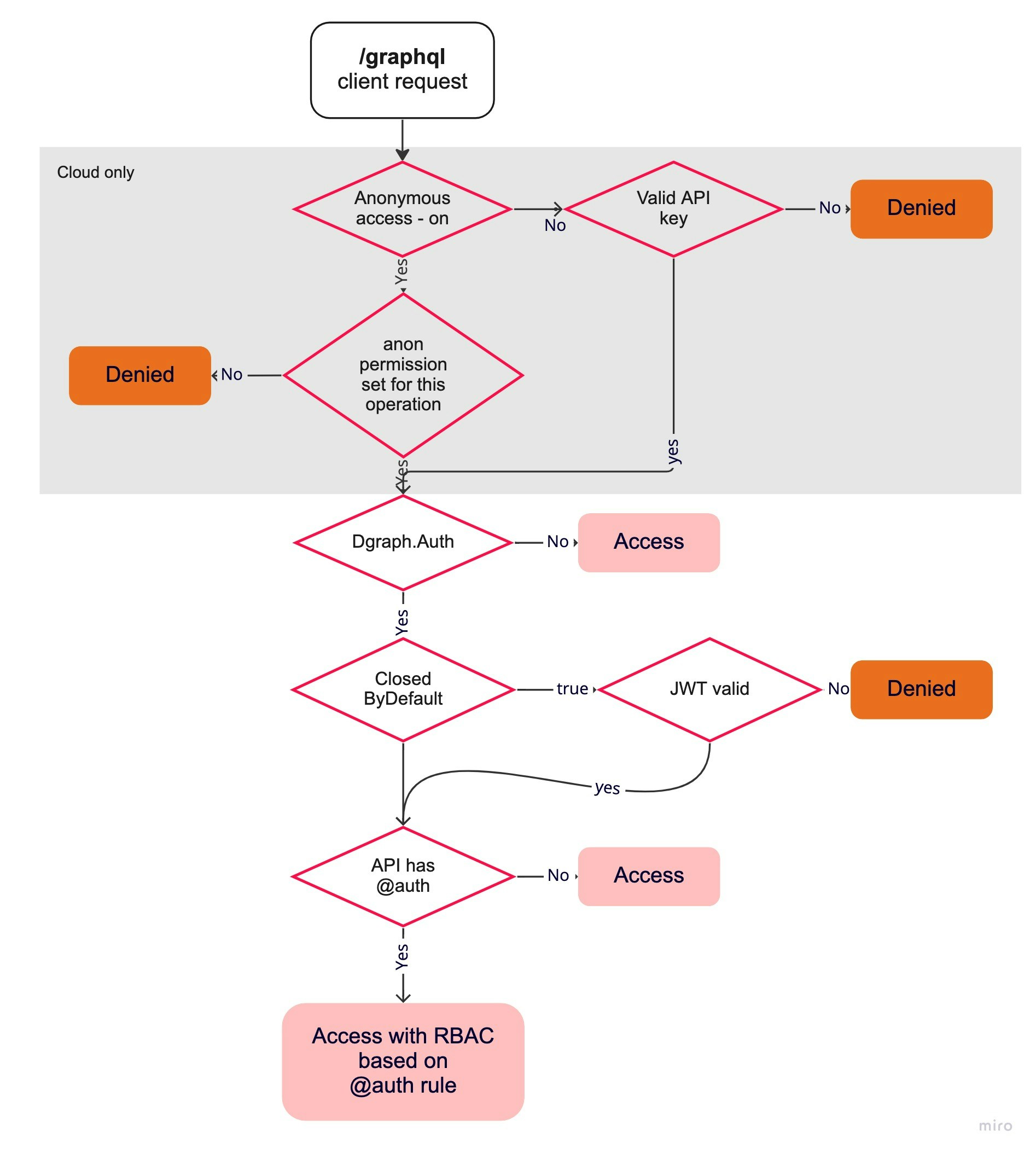
/graphql endpoint.
Dgraph’s GraphQL authorization features let you specify :
- if the client requires an API key or not if anonymous access is allowed to invoke a specific operation of the API.
- if a client must present an identity in the form of a JWT token to use the API.
- RBAC rules (Role Based Access Control) at operation level based on the claims included in the client JWT token.
- ABAC rules (Attribute Based Access Control) at data level using graph traversal queries.
By default all operations are accessible to anonymous clients, no JWT token is
required and no authorization rules are applied. It is your responsibility to
correctly configure the authorization for the
/graphql endpoint./graphql endpoint security :
/graphql security flow
In summary, the Dgraph security flow on /graphql endpoint is as follow:

CORS
Additionally, you can restrict the origins that/graphql endpoint
responds to.
This is a best practice to prevent XSS exploits.
Authentication
Dgraph’s GraphQL authorization relies on the presence of a valid JWT token in the request. Dgraph supports both symmetric (HS256) and asymmetric (RS256) encryption and accepts JSON Web Key (JWK) URL or signed JSON Web Token (JWT). You can use any authentication method that is capable of generating such JWT token (Auth0, Cognito, Firebase, etc…) including Dgraph login mechanism.ACL
Note that another token may be needed to access the system if ACL security is also enabled. See the ACLs section for details. The ACLs are a separate security mechanism.JWT Claims
In JSON web tokens (JWTs) (https://www.rfc-editor.org/rfc/rfc7519) , a claim appears as a name/value pair. When we talk about a claim in the context of a JWT, we are referring to the name (or key). For example, the following JSON object contains three claimssub,
name and admin:
https://mycompany.org/jwt/claims having a username claim and a role claim.